○七宗町児童手当事務処理規則
令和6年12月9日
規則第18号
七宗町児童手当等事務処理規則(平成24年七宗町規則第11号)の全部を改正する。
(目的)
第1条 この規則は、児童手当法(昭和46年法律第73号。以下「法」という。)に基づく児童手当の支給等に関して、法令に定めるもののほか、必要な事項を定めるものとする。
(記録・管理すべき情報)
第2条 七宗町において記録・管理すべき情報は、次のとおりとする。
(1) 受給者情報・受給者情報(施設等受給者用)
(2) 関係書類返戻・保留情報
(3) 受給資格調査員証交付情報
(4) 父母指定者管理情報
(父母指定者指定届の処理等)
第3条 町長は、児童手当法施行規則(昭和46年厚生省令第33号。以下「規則」という。)第1条の3による届出があつたときは、届出者に対して父母指定者指定届受領証を交付する。
(一般受給資格者に係る認定請求書の処理)
第4条 町長は、規則第1条の4第1項の認定請求書の提出を受けたときは、その内容を審査し、受給資格があると認めた場合には認定通知書を、受給資格がないと認めた場合には認定請求却下通知書を、第1号様式を用いて、請求者に通知するものとする。
(施設等受給資格者に係る認定請求書の処理)
第5条 町長は、規則第1条の4第3項の認定請求書(施設等受給資格者用)の提出を受けたときは、その内容を審査し、受給資格があると認めた場合には認定通知書(施設等受給資格者用)を、受給資格がないと認めた場合には認定請求却下通知書(施設等受給資格者用)を、第2号様式を用いて、請求者に通知するものとする。
(一般受給資格者に係る額改定認定請求書の処理)
第6条 町長は、規則第2条第1項の額改定認定請求書の提出を受けたときは、その内容を審査し、支給額を改定すべきと認めた場合には額改定通知書を、支給額を改定しないと認めた場合には額改定請求却下通知書を、第3号様式を用いて、請求者に通知するものとする。
(一般受給資格者に係る額改定届の処理)
第7条 町長は、規則第3条第1項の額改定届の提出を受けたときは、当該届書の記載事項等により届出に係る事実があると認めた場合には第3号様式を用いて、額改定通知書を当該届出者に通知し、届出に係る事実がないと認めた場合は当該届書を届出者に返送するものとする。
(施設等受給資格者に係る額改定認定請求書の処理)
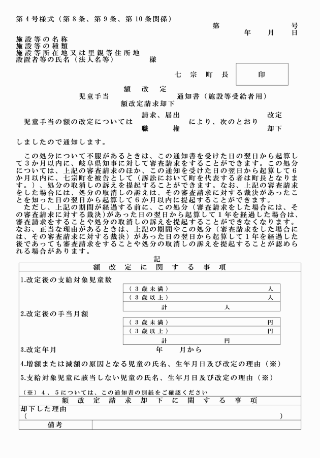
第8条 町長は、規則第2条第3項の額改定認定請求書(施設等受給者用)の提出を受けたときは、その内容を審査し、支給額を改定すべきと認めた場合には額改定通知書(施設等受給者用)を、支給額を改定しないと認めた場合には額改定請求却下通知書(施設等受給者用)を、第4号様式を用いて、請求者に通知するものとする。
(施設等受給資格者に係る額改定届の処理)
第9条 町長は、規則第3条第2項の額改定届(施設等受給者用)の提出を受けたときは、当該届書の記載事項等により届出に係る事実があると認めた場合には第4号様式を用いて、額改定通知書を当該届出者に通知し、届出に係る事実がものと認めた場合は当該届書を届出者に返送するものとする。
(一般受給資格者に係る現況届の処理)
第11条 町長は、規則第4条第1項の現況届の提出を受けたとき、又は同条第3項の規定により現況届の提出を省略させたときは、当該届書の記載事項又は公簿等により確認した情報等により審査し、支給事由が消滅したものと確認した場合には、当該届書の記載事項又は公簿等により確認した情報等をもつて児童手当の認定を取り消し、第5号様式を用いて、支給事由消滅通知書を、当該現況届の提出をした者又は当該現況届の提出を省略させた者に通知すること。
(施設等受給者に係る現況届の処理)
第12条 町長は、規則第4条第3項の現況届(施設等受給者用)の提出を受けたときは、当該届書の記載事項等により審査し、支給事由が消滅したものと確認した場合には、当該届書をもつて児童手当の認定を取り消し、第6号様式を用いて、支給事由消滅通知書(施設等受給者用)を、当該届出者に通知すること。
3 町長は、住民基本台帳法(昭和42年法律第81号)第24条の規定による転出届の届出があつたとき(その届出に係る書面に同法第29条の2の規定による付記がなされたときに限る。)は、前項の規定の例により処理するものとする。
(未支払請求書の処理)
第14条 町長は、規則第9条第1項の未支払児童手当請求書又は同条第2項の未支払児童手当請求書(施設等受給者用)の提出を受けたときは、次により処理するものとする。
(寄附に係る事務処理)
第15条 児童手当の請求者又は受給者(以下「請求者等」という。)からの法第20条の規定による寄附の申出は、支払期月毎の前月15日までに行われるものとし、当該申出日以後に支払われるべき児童手当を対象として寄附がされるものとする。
2 規則第12条の9に定める申出書が提出されたときは、その内容を審査し、適正と認められたときは、以後の支払期月ごとに請求者等に支給される児童手当の額(法第21条又は第22条の規定に基づく徴収等がある場合は、当該徴収等される額を控除した額)のうち、当該申出書に記載された寄附の金額に相当する額を、町長が請求者等に代わつて受領し、これを寄附するものとする。
4 請求者等が、寄附の内容を変更し、又は寄附を撤回しようとする場合の申出は、寄附が受領される前に行われるものとし、当該申出日以後に支払われるべき児童手当を対象とする。
(受給資格者の申出による学校給食費等の費用の徴収等に係る事務処理)
第16条 請求者等からの法第21条の規定による学校給食費等の費用の支払の申出は、支払期月毎の前月15日までに行われるものとし、当該申出日以後に支払われるべき児童手当を対象として、当該費用の徴収等を行うものとする。
2 規則第12条の10に定める申出書(以下この条において「申出書」という。)が提出されたときは、その内容を審査し、適正と認められたときは、以後の支払期月ごとに支給される児童手当の額(法第20条の規定に基づく寄附金額又は法第22条の規定に基づく徴収額がある場合は、それらの金額を控除した額とする。以下この条において同じ。)のうち、申出書に記載された学校給食費等の費用の金額に相当する額について徴収等を行うものとし、請求者等に対しては、児童手当の額から当該徴収等の額を控除した額を支払うものとする。
4 請求者等が、申出書の内容を変更し、又は、申出書を撤回しようとする場合の申出は、学校給食費等の徴収等が行われる前に行われるものとし、当該申出日以後に支払われるべき児童手当を対象とする。
(児童手当からの保育料の特別徴収に係る事務処理)
第17条 町長は、法第22条の規定に基づき児童手当から保育料を徴収(以下「特別徴収」という。)するときは、第11号様式による保育料特別徴収通知書を、特別徴収の対象者にあらかじめ送付するものとする。
2 前項により通知した特別徴収の額に変更を生じたときは、特別徴収通知書を改めて作成し、特別徴収の対象者にあらかじめ送付するものとする。
3 特別徴収の額は、支払期月ごとに支給される児童手当の額(法第20条の規定に基づく寄附金額又は法第21条の規定に基づき徴収等される額がある場合は、それらの額を控除した額とする。以下この条において同じ。)から徴収するものとし、特別徴収の対象者に対しては、児童手当の額から当該特別徴収の額を控除した額を支払うものとする。
(支払)
第18条 児童手当の支払日は、法第8条第4項に規定する支払期月の15日とする。ただし、その日が日曜日、土曜日、国民の祝日に関する法律(昭和23年法律第178号)に規定する休日、1月2日、1月3日又は12月29日から12月31日までの日(以下「日曜日等」という。)に当たるときは、その日前においてその日に最も近い日曜日等でない日とする。
2 児童手当の支払は、受給者の申請に基づく金融機関の口座へ、町が指定する金融機関を通じ、口座振替の方法により行うものとする。ただし、町長が当該支払方法により難いと認める受給者については、この限りでない。
(処分の取消し)
第20条 町長は、児童手当の支給についての認定、額の改定、支払の一時差止めその他の処分に関し、誤りがあつたときは、速やかにその処分を取り消すとともに、適切に、新たな処分を行うものとし、当該取消しは、文書をもつて請求者等に通知するものとする。
(委任)
第21条 この規則に定めるもののほか必要な事項は、別に定める。
附則
この規則は、公布の日から施行し、令和6年10月1日から適用する。














